Labor market issues constitute one of Saudi Arabia’s main development challenges. High unemployment, especially among women and young workers, is a core concern for policy makers. Several key features of the labor market have shaped the large-scale Saudi labor policy reforms over the last few years: the large number of guest workers, high native unemployment, and low local labor participation in the private sector.
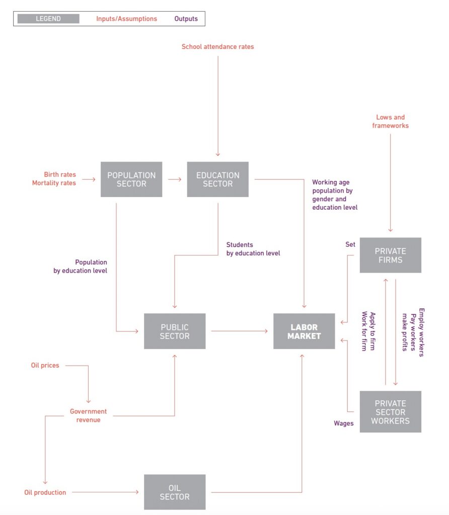
This project was initiated under the collaboration agreement between Ministry of Labor (MoL) and King Abdulaziz City for Science & Technology (KACST) to develop a Labor Market Decision Support System (LMDSS) as an integrated and powerful modeling environment that can analyze the present situation regarding the labor market dynamics for the Kingdom of Saudi Arabia and predict future trends. This would enhance the capabilities of the Ministry of Labor in assessing and reviewing how successful current and future labor market programs such as Nitaqat and Hafiz are in achieving the objectives of the Saudi Employment Strategy.
Using computationally intense modeling techniques that take into account the complexity of the labor market system, and the interconnectedness of its internal components enables decision makers to experiment with proposed policy reforms and see if they lead to any unforeseen consequences. The project introduces a decision support system framework; developed using a hybrid of system dynamics and agent based modeling concepts packaged into a user friendly web interface to enable policy makers to make well-informed decisions.
The work to date on Nitaqat has demonstrated the power of the LMDSS to explore the potential effects of different policies. Following the project’s March 2014 workshop in Riyadh, stakeholders expressed interest in using this framework to consider the effects of several types of policies.
MODELING AND SIMULATION
1. Simulated the effects of modifying public sector hiring practices on total and private sector employment
2. Expanded the ABM to simulate inter-industry interactions
3. Validated the model simulator by reproducing the introduction of Nitaqat with success
4. Simulated policy alternatives to Nitaqat—namely, labor taxation and subsidies
5. Extended the model’s functionality to be able to simulate quantitative and qualitative variations to Nitaqat
6. Enhanced the model’s functionality through its ability to consider alternative labor policies, such as a tax on expatriates, fees on expatriates, subsidies for Saudi employees and visa restrictions
7. Designed a web-based user interface for the simulation
The ABM accurately reproduced the effects of the Nitaqat policy to date. An alternate scenario that compared whether labor taxation or subsidies can produce an increase in Saudization equivalent to that of Nitaqat was also completed. The model’s results suggest that these policies can create the same employment results with a much lower decrease in GDP, indicating that taxation is more favorable to the production of sustainable (non-oil) wealth in Saudi Arabia. The primary deliverable of the LMDSS project is the model, which has been designed for use by the Ministry’s functionaries to be able to execute similar comparative studies.
